OpenShift Disconnected Cluster安装步骤与实践
本文总结OpenShift断连集群(disconnected cluster,无法直接访问公网的集群)在AWS上的安装步骤,适合有OpenShift或Kubernetes基础的读者。
-
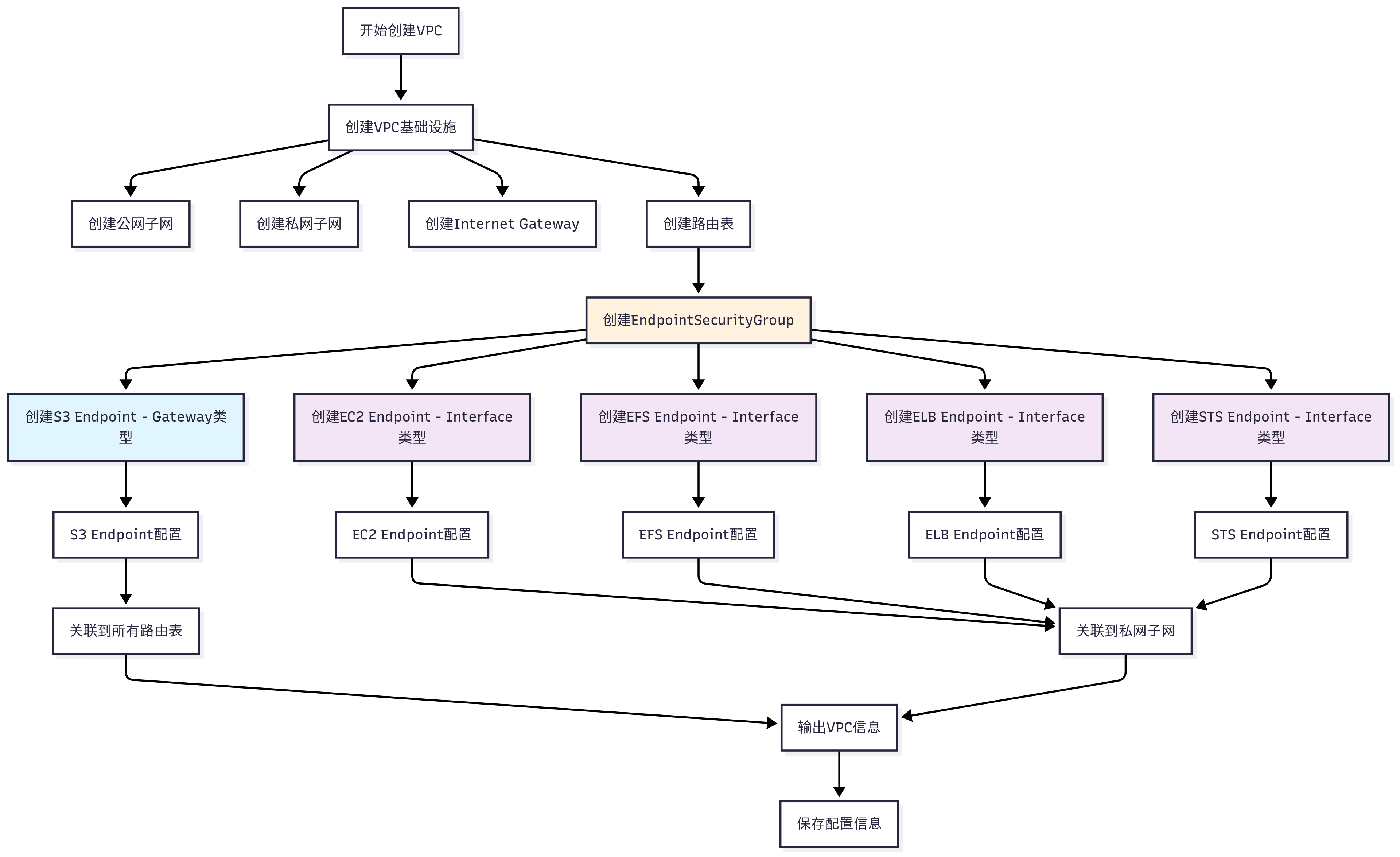
配置VPC以支持断连集群
public和private subnet通过NAT Gateway隔离,确保安全性。手工创建IAM用户以分配最小权限(学习总结:https://github.com/liweinan/deepseek-answers/blob/main/files/oc-disconnected-cluster.md)。 -
创建VPC endpoints以访问AWS服务
VPC需创建endpoints(如S3、EC2 API)以确保bootstrap节点在private subnet中访问AWS服务,使用CloudFormation模板自动化配置(模板示例:https://github.com/liweinan/ocp-aws-vpc-ipi-examples/pull/1/files#diff-6218dc7ba3aaacccc7d0328827fbefef33e253d6ca2460e0d8f2d353a0ffaf3bR133)。 -
配置bootstrap节点访问mirror registry
bootstrap节点需通过VPC路由表访问bastion主机的mirror registry,添加指向registry的路由规则(样例:https://github.com/liweinan/ocp-aws-vpc-ipi-examples/pull/1/files#diff-24a44acdcecfb902f56d79c8bcf9580e288b96ee0c092d2508e114200d74c7d3R10)。 -
生成安装配置文件与点火文件
OpenShift安装从config文件生成manifests文件,再转换为Ignition点火文件,用于节点初始化。openshift-install定制安装
通过MachineConfig定义节点配置,生成bootstrap.ign等文件(openshift-install create ignition-configs,关键行167-170:https://github.com/liweinan/ocp-aws-vpc-ipi-examples/pull/1/files#diff-cfb8d6ddbeb137bdd82a3f15ec3b5d3e5470f6bfd7446d774aafb103c34c70efR167)。- 点火文件与脚本
点火文件包含节点初始化脚本,解码bootstrap脚本以便调试(核心功能:配置镜像仓库,执行bootkube.sh):https://github.com/liweinan/ocp-aws-vpc-ipi-examples/pull/1/files#diff-eca50a42b09cea58a45168d832418b81d5365465ba99512bd82e927d6085f754。 - 学习
bootkube.sh
bootkube.sh启动Kubernetes控制平面,初始化etcd和API Server(关键步骤:https://github.com/liweinan/deepseek-answers/blob/main/files/oc-bootstrap.md#bootkube)。

